一、Synchronized的性能变化
1. 用户态与内核态切换
java5以前,只有 Synchronized,这个是操作系统级别的重量级操作.
重量级锁,假如锁的竞争比较激烈的话,性能会下降. 因为重量级锁需要在用户态和内核态之间反复切换,消耗大量的资源.
Java5之前,用户态和内核态之间的切换

java的线程是映射到操作系统原生线程之上的,如果要阻塞或唤醒一个线程就需要操作系统介入,需要在用户态与核心态之间切换,这种切换会消耗大量的系统资源,因为用户态与内核态都有各自专用的内存空间,专用的寄存器等,用户态切换至内核态需要传递给许多变量、参数给内核,内核也需要保护好用户态在切换时的一些寄存器值、变量等,以便内核态调用结束后切换回用户态继续工作。
在Java早期版本中,synchronized属于重量级锁,效率低下,因为监视器锁(monitor)是依赖于底层的操作系统的Mutex Lock来实现的,挂起线程和恢复线程都需要转入内核态去完成,阻塞或唤醒一个Java线程需要操作系统切换CPU状态来完成,这种状态切换需要耗费处理器时间,如果同步代码块中内容过于简单,这种切换的时间可能比用户代码执行的时间还长”,时间成本相对较高,这也是为什么早期的synchronized效率低的原因.
Java 6之后,为了减少获得锁和释放锁所带来的性能消耗,引入了轻量级锁和偏向锁
2. 为什么每一个对象都可以成为锁?
Java对象头
在Hotspot虚拟机中,对象在内存中的布局分为三块区域:对象头、实例数据和对齐填充;Java对象头是实现synchronized的锁对象的基础,一般而言,synchronized使用的锁对象是存储在Java对象头里。它是轻量级锁和偏向锁的关键
Mawrk Word
Mark Word用于存储对象自身的运行时数据,如哈希码(HashCode)、GC分代年龄、锁状态标志、线程持有的锁、偏向线程 ID、偏向时间戳等等。
在64位系统中,Mark Word占了8个字节,类型指针占了8个字节,一共是16个字节

在源码中的体现:
如果想更深入了解对象头在JVM源码中的定义,需要关心几个文件,oop.hpp/markOop.hpp 。
oop.hpp,每个 Java Object 在 JVM 内部都有一个 native 的 C++ 对象 oop/oopDesc 与之对应。先在oop.hpp中看oopDesc的定义:
class oopDesc {
friend class VMStructs;
private:
volatile markOop _mark;//理解为对象头
union _metadata {
Klass* _klass;//理解为类型指针
narrowKlass _compressed_klass; //默认开启压缩
} _metadata;
......
_mark 被声明在 oopDesc 类的顶部,所以这个 _mark 可以认为是一个 头部, 也就是上面那个图种提到的头部保存了一些重要的状态和标识信息,在markOop.hpp文件中有一些注释说明markOop的内存布局:
官网: https://hg.openjdk.org/jdk8u/jdk8u/hotspot/file/89fb452b3688/src/share/vm/oops/markOop.hpp
// 64 bits:
// --------
// unused:25 hash:31 -->| unused:1 age:4 biased_lock:1 lock:2 (normal object) // 普通无锁对象
// JavaThread*:54 epoch:2 unused:1 age:4 biased_lock:1 lock:2 (biased object) // 偏向锁对象
// PromotedObject*:61 --------------------->| promo_bits:3 ----->| (CMS promoted object) // CMS垃圾回收器中的提升对象
// size:64 ----------------------------------------------------->| (CMS free block) // CMS垃圾回收器中的空闲块
//
Monitor
什么是Monitor?我们可以把它理解为一个同步工具,也可以描述为一种同步机制。所有的Java对象是天生的Monitor,每个object的对象里 markOop->monitor() 里可以保存ObjectMonitor的对象。从源码层面看一下monitor对象.
- oop.hpp下的oopDesc类是JVM对象的顶级基类,所以每个object对象都包含markOop
class oopDesc {//顶层基类
friend class VMStructs;
private:
volatile markOop _mark;//这也就是每个对象的mark头
union _metadata {
Klass* _klass;
narrowKlass _compressed_klass;
} _metadata;
markOop.hpp 中
markOopDesc继承自oopDesc
并扩展了自己的monitor方法,这个方法返回一个ObjectMonitor指针对象:这个ObjectMonitor 其实就是对象监视器

objectMonitor.hpp, 在hotspot虚拟机中,采用ObjectMonitor类来实现 monitor:
到目前位置,对于锁存在哪个位置,我们已经清楚了,锁存在于每个对象的 markOop 对象头中.对于为什么每个对象都可以成为锁呢? 因为每个 Java Object 在 JVM 内部都有一个 native 的 C++ 对象 oop/oopDesc 与之对应,而对应的 oop/oopDesc 都会存在一个markOop 对象头,而这个对象头是存储锁的位置,里面还有对象监视器,即ObjectMonitor,所以这也是为什么每个对象都能成为锁的原因之一。
3. Java6的优化提升
java6开始,优化Synchronized, Java6之后,为了减少获得锁和释放锁所带来的性能消耗,引入了轻量级锁和偏向锁
二、synchronized锁种类及升级步骤
1. 多线程访问的3种情况
- 只有一个线程来访问
- 有2个线程交替访问
- 竞争激烈,多个线程同时来访问
2. 升级流程
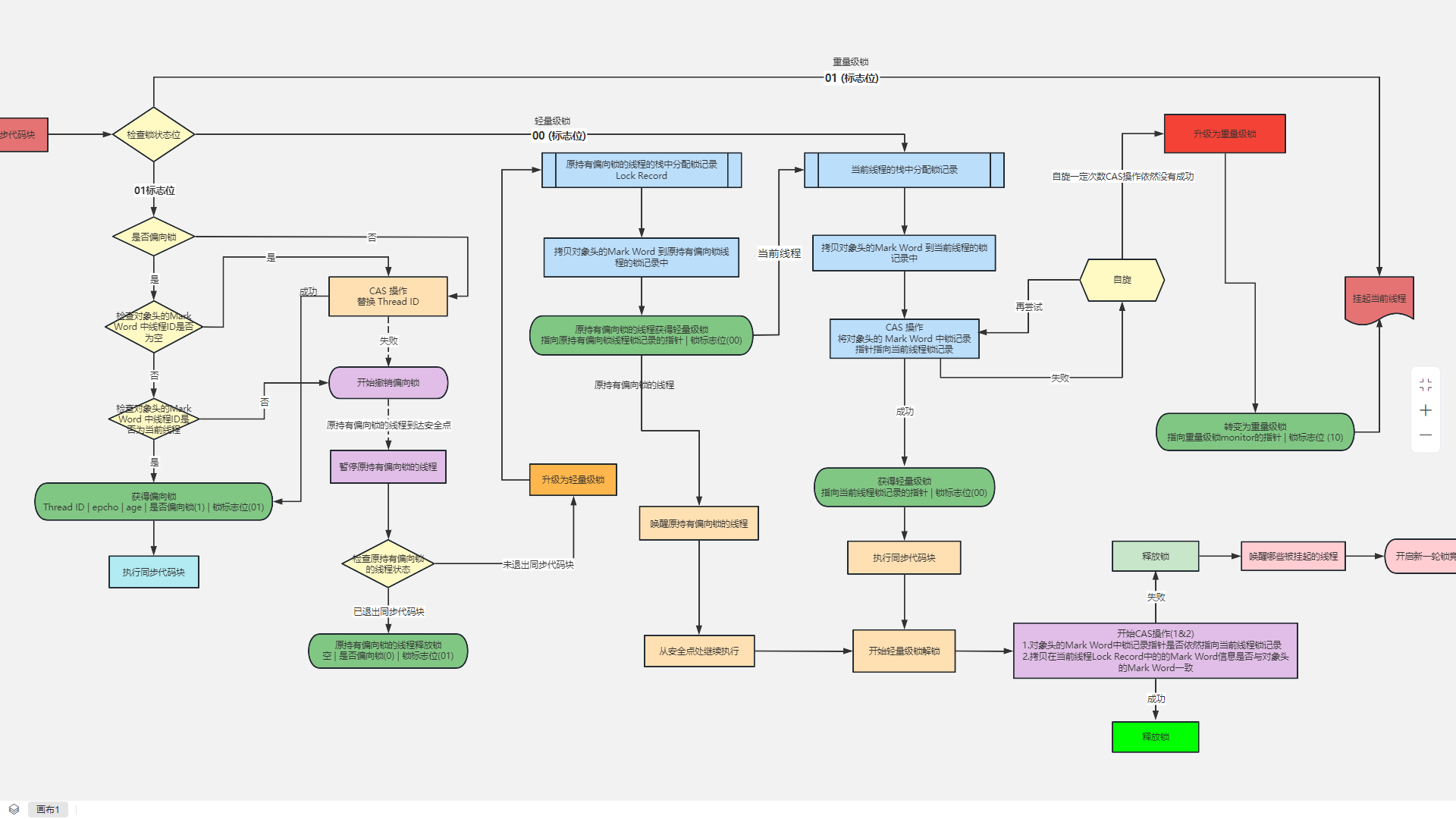
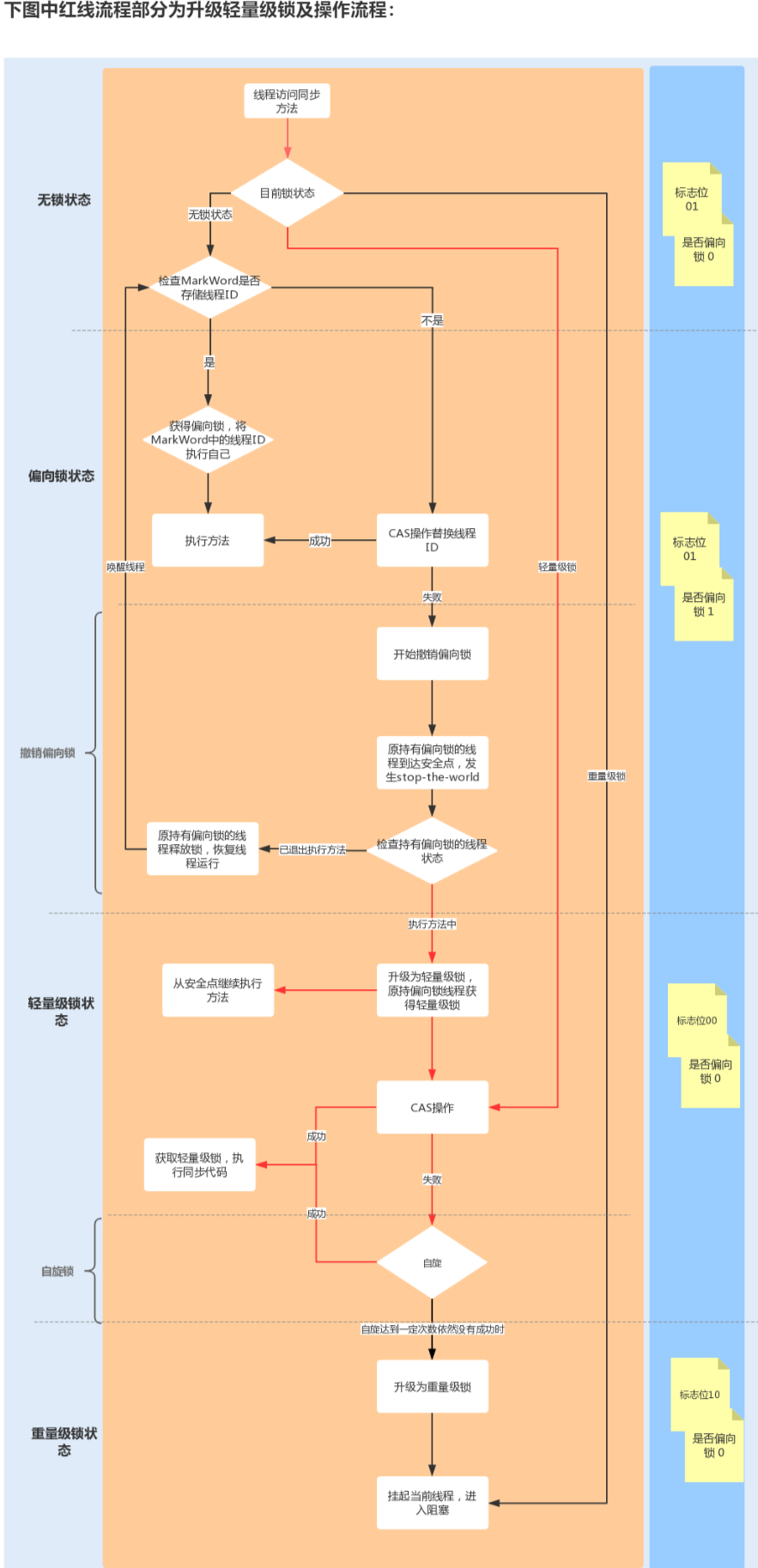
synchronized 用的锁是存在Java对象头里的Mark Word中, 锁升级功能主要依赖 MarkWord 中锁标志位和释放偏向锁标志位.

锁指向
- 偏向锁:MarkWord存储的是偏向的线程ID;
- 轻量锁:MarkWord存储的是指向线程栈中Lock Record的指针;
- 重量锁:MarkWord存储的是指向堆中的monitor对象的指针;
3. 无锁
引入依赖
<!--
官网:http://openjdk.java.net/projects/code-tools/jol/
定位:分析对象在JVM的大小和分布
-->
<dependency>
<groupId>org.openjdk.jol</groupId>
<artifactId>jol-core</artifactId>
<version>0.9</version>
</dependency>
实例代码
public class MyObject {
public static void main(String[] args) {
Object o = new Object();
System.out.println("10进制hash码:" + o.hashCode());
System.out.println("16进制hash码:" + Integer.toHexString(o.hashCode()));
System.out.println("2进制hash码:" + Integer.toBinaryString(o.hashCode()));
System.out.println(ClassLayout.parseInstance(o).toPrintable());
}
}
打印如下:

001 表示无锁.
注意, 对象头打印内容为 大端序.
大端序(Big-Endian)将数据的低位字节存放在内存的高位地址,高位字节存放在低位地址。这种排列方式与数据用字节表示时的书写顺序一致,符合人类的阅读习惯。
小端序(Little-Endian),将一个多位数的低位放在较小的地址处,高位放在较大的地址处,则称小端序。小端序与人类的阅读习惯相反,但更符合计算机读取内存的方式,因为CPU读取内存中的数据时,是从低地址向高地址方向进行读取的。
对象头大端序打印如下(前8子节):
00000001 01000001 00111010 00101011 01000101 00000000 00000000 00000000
转为小端序如下:
00000000 00000000 00000000 01000101 00101011 00111010 01000001 00000001
前25位没有用到, 中间31位即为hashCode: 1000101 00101011 00111010 01000001, 与print语句打印的 2进制hash码一致.

4. 偏锁
4.1 主要作用
- 当一段同步代码一直被同一个线程多次访问,由于只有一个线程那么该线程在后续访问时便会自动获得锁
Hotspot 的作者经过研究发现,大多数情况下:
多线程的情况下,锁不仅不存在多线程竞争,还存在锁由同一线程多次获得的情况,偏向锁就是在这种情况下出现的,它的出现是为了解决只有在一个线程执行同步时提高性能。
4.2 偏向锁的持有
4.2.1 理论
理论解析
在实际应用运行过程中发现,“锁总是同一个线程持有,很少发生竞争”,也就是说锁总是被第一个占用他的线程拥有,这个线程就是锁的偏向线程。
那么只需要**在锁第一次被拥有的时候,记录下偏向线程ID。这样偏向线程就一直持有着锁(后续这个线程进入和退出这段加了同步锁的代码块时,不需要再次加锁和释放锁。而是直接比较对象头里面是否存储了指向当前线程的偏向锁)**。
如果相等表示偏向锁是偏向于当前线程的,就不需要再尝试获得锁了,直到竞争发生才释放锁。以后每次同步,检查锁的偏向线程ID与当前线程ID是否一致,如果一致直接进入同步。无需每次加锁解锁都去CAS更新对象头。如果自始至终使用锁的线程只有一个,很明显偏向锁几乎没有额外开销,性能极高。
假如不一致意味着发生了竞争,锁已经不是总是偏向于同一个线程了,这时候可能需要升级变为轻量级锁,才能保证线程间公平竞争锁。偏向锁只有遇到其他线程尝试竞争偏向锁时,持有偏向锁的线程才会释放锁,线程是不会主动释放偏向锁的。
技术实现
一个synchronized方法被一个线程抢到了锁时,那这个方法所在的对象就会修改Mark Word 的偏向锁状态位,同时还会占用前54位来存储线程指针作为标识。若该线程再次访问同一个synchronized方法时,该线程只需去对象头的Mark Word 中去判断一下是否有偏向锁指向当前线程的ID,无需再进入 Monitor 去竞争对象了。

4.2.2 案例说明
偏向锁的操作不用涉及操作系统,不涉及用户到内核转换,我们以一个account对象的“对象头”为例.

假如有一个线程执行到synchronized代码块的时候,JVM使用CAS操作把线程指针ID记录到Mark Word当中,并修改标偏向标识,表示当前线程就获得该锁。锁对象变成偏向锁(通过CAS修改对象头里的锁标志位),字面意思是“偏向于第一个获得它的线程”的锁。执行完同步代码块后,线程并不会主动释放偏向锁。

这时线程获得了锁,可以执行同步代码块。当该线程第二次到达同步代码块时会判断此时持有锁的线程是否还是自己(持有锁的线程ID也在对象头里),JVM通过account对象的Mark Word判断:当前线程ID还在,说明还持有着这个对象的锁,就可以继续进入临界区工作。由于之前没有释放锁,这里也就不需要重新加锁。 如果自始至终使用锁的线程只有一个,很明显偏向锁几乎没有额外开销,性能极高。
结论:JVM不用和操作系统协商设置Mutex(争取内核),它只需要记录下线程ID就表示自己获得了当前锁,不用操作系统介入。
上述就是偏向锁:在没有其他线程竞争的时候,一直偏向偏心当前线程,当前线程可以一直执行。
4.3 偏向锁JVM命令
java -XX:+PrintFlagsInitial |grep BiasedLock*

参数说明

实际上偏向锁在JDK1.6之后是默认开启的,但是启动时间有延迟,所以需要添加参数 -XX:BiasedLockingStartupDelay=0,让其在程序启动时立刻启动。
开启偏向锁
-XX:+UseBiasedLocking -XX:BiasedLockingStartupDelay=0关闭偏向锁:关闭之后程序默认会直接进入 => 轻量级锁状态。
-XX:-UseBiasedLocking
4.4 代码验证
/**
* @author George Chan
* @date 2024/10/6 14:58
* <p>
* 验证Jdk1.8 默认开启偏向锁
* 设置 VM option : -XX:BiasedLockingStartupDelay=0
* </p>
*/
public class BiasedLockDemo {
private static Object objectLock = new Object();
public static void main(String[] args) {
new Thread(() -> {
synchronized (objectLock) {
System.out.println(ClassLayout.parseInstance(objectLock).toPrintable());
}
}).start();
}
}
打印如下:

注意: 偏向锁默认程序启动4秒后开启,如果不设置启动参数: -XX:BiasedLockingStartupDelay=0, 则程序启动打印显示为 轻量级锁.
4.5 偏向锁的撤销
当有另外线程逐步来竞争锁的时候,就不能再使用偏向锁了,要升级为轻量级锁.
竞争线程尝试CAS更新对象头失败,会等待到全局安全点(此时不会执行任何代码)撤销偏向锁。
偏向锁的撤销
偏向锁使用一种等到竞争出现才释放锁的机制,只有当其他线程竞争锁时,持有偏向锁的原来线程才会被撤销。
撤销需要等待全局安全点(该时间点上没有字节码正在执行),同时检查持有偏向锁的线程是否还在执行:
- 第一个线程正在执行synchronized方法(处于同步块),它还没有执行完,其它线程来抢夺,该偏向锁会被取消掉并出现锁升级。
此时轻量级锁由原持有偏向锁的线程持有,继续执行其同步代码,而正在竞争的线程会进入自旋等待获得该轻量级锁。 - 第一个线程执行完成synchronized方法(退出同步块),则将对象头设置成无锁状态并撤销偏向锁,重新偏向 。

4.6 总体步骤流程图示
图示1
https://www.processon.com/view/61cb1799f346fb2161a3ecfc

图示2

5. 轻锁
5.1 主要作用
有线程来参与锁的竞争,但是获取锁的冲突时间极短.
本质就是自旋锁.
锁标识位: 00
5.2 轻量级锁的获取
轻量级锁是为了在线程近乎交替执行同步块时提高性能。
主要目的: 在没有多线程竞争的前提下,通过CAS减少重量级锁使用操作系统互斥量产生的性能消耗,即:先自旋再阻塞。
升级时机: 当关闭偏向锁功能或多线程竞争偏向锁会导致偏向锁升级为轻量级锁
假如线程A已经拿到锁,这时线程B又来抢该对象的锁,由于该对象的锁已经被线程A拿到,当前该锁已是偏向锁了。而线程B在争抢时发现对象头Mark Word中的线程ID不是线程B自己的线程ID(而是线程A),那线程B就会进行CAS操作希望能获得锁。
此时线程B操作中有两种情况:
如果锁获取成功,直接替换Mark Word中的线程ID为B自己的ID(A → B),重新偏向于其他线程(即将偏向锁交给其他线程,相当于当前线程”被”释放了锁),该锁会保持偏向锁状态,A线程Over,B线程上位;

如果锁获取失败,则偏向锁升级为轻量级锁,此时轻量级锁由原持有偏向锁的线程持有,继续执行其同步代码,而正在竞争的线程B会进入自旋等待获得该轻量级锁。

5.3 代码验证
程序启动参数设置: -XX:-UseBiasedLocking , 关闭偏向锁, 则默认为轻量级锁.
/**
* @author George Chan
* @date 2024/10/6 14:58
* <p>
* 验证轻量级锁:
* 设置VM option : -XX:-UseBiasedLocking
* </p>
*/
public class BiasedLockDemo {
private static Object objectLock = new Object();
public static void main(String[] args) {
new Thread(() -> {
synchronized (objectLock) {
System.out.println(ClassLayout.parseInstance(objectLock).toPrintable());
}
}).start();
}
}
打印如下:

000 表示 轻量级锁
5.4 图示
见 4.6
5.5 自旋达到一定次数和程度
5.5.1 java6之前
默认启用,默认情况下自旋的次数是 10 次
-XX:PreBlockSpin=10来修改或者自旋线程数超过cpu核数一半
5.5.2 Java6之后
采用自适应调整自旋次数. 自适应意味着自旋的次数不是固定不变的,而是根据:
- 同一个锁上一次自旋的时间。
- 拥有锁线程的状态来决定。
5.6 轻量锁与偏向锁的区别和不同
- 争夺轻量级锁失败时,自旋尝试抢占锁
- 轻量级锁每次退出同步块都需要释放锁,而偏向锁是在竞争发生时才释放锁
6. 重锁
重锁发生在有大量的线程参与锁的竞争,冲突性很高的场景中.
6.1 锁标志位

6.2 代码验证
/**
* @author George Chan
* @date 2024/10/6 14:58
* <p>
* 关闭偏向锁:
* 设置VM option : -XX:-UseBiasedLocking
* </p>
*/
public class BiasedLockDemo {
private static Object objectLock = new Object();
public static void main(String[] args) {
new Thread(() -> {
synchronized (objectLock) {
System.out.println(ClassLayout.parseInstance(objectLock).toPrintable());
}
}).start();
new Thread(() -> {
synchronized (objectLock) {
System.out.println(ClassLayout.parseInstance(objectLock).toPrintable());
}
}).start();
new Thread(() -> {
synchronized (objectLock) {
System.out.println(ClassLayout.parseInstance(objectLock).toPrintable());
}
}).start();
}
}
打印如下:

三、各种锁的总结
各种锁优缺点、synchronized锁升级和实现原理

synchronized锁升级过程总结:就是先自旋,不行再阻塞。
实际上是把之前的悲观锁(重量级锁)变成在一定条件下使用偏向锁以及使用轻量级(自旋锁CAS)的形式
synchronized在修饰方法和代码块在字节码上实现方式有很大差异,但是内部实现还是基于对象头的MarkWord来实现的。
JDK1.6之前synchronized使用的是重量级锁,JDK1.6之后进行了优化,拥有了无锁->偏向锁->轻量级锁->重量级锁的升级过程,而不是无论什么情况都使用重量级锁。
- 偏向锁:适用于单线程适用的情况,在不存在锁竞争的时候进入同步方法/代码块则使用偏向锁。
- 轻量级锁:适用于竞争较不激烈的情况(这和乐观锁的使用范围类似), 存在竞争时升级为轻量级锁,轻量级锁采用的是自旋锁,如果同步方法/代码块执行时间很短的话,采用轻量级锁虽然会占用cpu资源但是相对比使用重量级锁还是更高效。
- 重量级锁:适用于竞争激烈的情况,如果同步方法/代码块执行时间很长,那么使用轻量级锁自旋带来的性能消耗就比使用重量级锁更严重,这时候就需要升级为重量级锁。
四、JIT编译器对锁的优化
JIT (Just In Time Compiler),一般翻译为即时编译器. 在代码编译阶段会根据代码的实际运行情况 , 使用 锁消除, 锁粗话 的方式,对同步方法或或同步代码块进行优化处理.
1. 锁消除
从JIT角度看相当于无视它,synchronized (o)不存在了,这个锁对象并没有被共用扩散到其它线程使用,极端的说就是根本没有加这个锁对象的底层机器码,消除了锁的使用
/**
* 锁消除
* 从JIT角度看相当于无视它,synchronized (o)不存在了,这个锁对象并没有被共用扩散到其它线程使用,
* 极端的说就是根本没有加这个锁对象的底层机器码,消除了锁的使用
*/
public class LockClearUPDemo {
static Object objectLock = new Object();//正常的,有且仅有同一把锁
public void m1() {
Object objectLock = new Object();//锁消除
synchronized (objectLock) {
System.out.println("----hello lock");
}
}
public static void main(String[] args) {
LockClearUPDemo demo = new LockClearUPDemo();
demo.m1();
}
}
由于锁对象 objectLock 定义在 方法 m1 内部,对于每一次方法调用,都会重新创建一把新的锁,各线程拿到的锁都不是同一把锁,这是没有意义的锁, JIT 编译器在编译过程中对锁进行了消除.
2. 锁粗化
假如方法中首尾相接,前后相邻的都是同一个锁对象,那JIT编译器就会把这几个synchronized块合并成一个大块,加粗加大范围,一次申请锁使用即可,避免次次的申请和释放锁,提升了性能.
public class LockBigDemo {
static Object objectLock = new Object();
public static void main(String[] args) {
new Thread(() -> {
synchronized (objectLock) {
System.out.println("11111");
}
synchronized (objectLock) {
System.out.println("22222");
}
synchronized (objectLock) {
System.out.println("33333");
}
}, "a").start();
new Thread(() -> {
synchronized (objectLock) {
System.out.println("44444");
}
synchronized (objectLock) {
System.out.println("55555");
}
synchronized (objectLock) {
System.out.println("66666");
}
}, "b").start();
}
}
// 上述代码经过JIT锁粗话后变为:
public class LockBigDemo {
static Object objectLock = new Object();
public static void main(String[] args) {
new Thread(() -> {
synchronized (objectLock) {
System.out.println("11111");
System.out.println("22222");
System.out.println("33333");
}
}, "a").start();
new Thread(() -> {
synchronized (objectLock) {
System.out.println("44444");
System.out.println("55555");
System.out.println("66666");
}
}, "b").start();
}
}
转载请注明来源,欢迎对文章中的引用来源进行考证,欢迎指出任何有错误或不够清晰的表达。可以在下面评论区评论,也可以邮件至 george_95@126.com